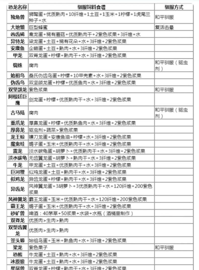
想养恐龙吗,饲料很关键,很多人玩方舟,都为饲料发愁,不知道怎么弄,其实没那么难,今天聊聊饲料,帮你轻松搞定。

先看饲料种类饲料分好几种,普通饲料,特殊饲料,还有卓越饲料,普通饲料容易做,特殊饲料需要配方,卓越饲料最难搞,但效果也最好,不同恐龙,吃不同饲料,喂错了可不行,效果大打折扣。
再看制作材料做饲料要工作台,烹饪锅或者工业锅,基础材料是纤维,还有各种蔬菜水果,特殊饲料要稀有花,或者稀有蘑菇,卓越饲料更复杂,需要蜂蜜和龙蛋,材料收集要耐心,平时多留意地图。
然后说制作过程材料齐了放锅里,别忘了加水袋,或者水管接水,然后点燃火堆,开始慢慢烹饪,制作需要时间,别着急走开,过程中别加错料,顺序错了会失败,变成一团焦糊,那就白忙活了。
最后讲喂养技巧饲料做好了,怎么喂给恐龙,先把它打晕,然后打开背包,把饲料放进去,恐龙会自己吃,注意麻醉值,别让它醒过来,喂食过程要等待,可以看看进度条,喂饱了就能驯服。

饲料是核心,材料要备齐,制作要细心,喂养要耐心,多试试不同配方,找到最适合的,你的恐龙大军,很快就能成型。

造梦西游之黎尤浩劫篇灵宠大全
未定事件簿新春活动有哪些
造梦西游之黎尤浩劫篇怎么玩
斗破苍穹手游摘星老鬼怎么样
永劫无间方诺攻略
斗破苍穹手游紫妍怎么样
方舟生存进化棘背龙吃什么驯服
吉星派对局内任务怎么完成
未定事件簿故城长燃的薪火怎么玩
绝区零2.6版本内容介绍
潮汐守望者武圣关羽怎么样
全民祖玛公测时间什么时候
火影忍者新春主题活动有哪些
第五人格春节主题1V4限时玩法介绍
百战群英手游征战四方怎么玩
星绘友晴天编辑器怎么用
造梦西游之黎尤浩劫篇兑换码介绍
战神域公测时间是什么时候