斗破苍穹手游天火尊者好用吗
造梦西游之黎尤浩劫篇唐三藏通关攻略
造梦西游之黎尤浩劫篇灵宠大全
最近很多朋友问我,手游账号怎么交易,其实我也遇到过,想卖号却怕被骗,想买号又担心不安全,这时候,一个靠谱的平台就很重...
更新:2026-03-26
很多人都在问,960m能玩什么游戏,其实,这块显卡虽然老了点,但还能用,关键看你怎么玩,今天,我们就来聊聊,它到底能带起...
更新:2026-03-26
很多朋友家里,可能还有老显卡,比如gt240,大家想知道,它还能玩什么游戏,其实,这卡虽然老了,但还能用,不过,别指望太高...
更新:2026-03-26
想玩天龙八部手游,很多人会直接搜官网,毕竟官网下载最放心,但新手朋友可能不太清楚,官网到底怎么找,下载后又有哪些要注...
更新:2026-03-26
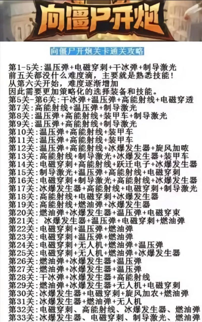
你也在玩zombie游戏吗,是不是总被僵尸围住,感觉手忙脚乱,其实,掌握几个关键点,就能轻松很多,今天,我们就来聊聊,怎么...
更新:2026-03-26
行星地质学家v1.11
类型:休闲益智
查看