《像素星舰》是一款模拟经营类游戏,玩家将在其中开启奇妙的宇宙探索之旅——探索各异的行星、在太空中搜寻更多资源,还能自由放置设施、展开冒险。游戏玩法极具特色,拥有种类繁多的外星人设定,为玩家提供了丰富的机遇与极具挑战性的体验。从设计建造星舰到驾驶飞行,玩家将在浩瀚宇宙中开启趣味满满的冒险,邂逅外星人,探寻宇宙深处的奥秘。

游戏特色
建造由你自己设计的史诗飞船。
许多赛事,外星生物,派系等你的指挥者与吸引。
在一个超大型宇宙中,和其他真人玩家酣战到底。
管理外交关系,招骋,科学研究,探索!
操纵飞船的能力和限制资源。探索史诗武器装备。
界面介绍
游戏主界面:

请注意上图右侧红框标注的部分,接下来会按照顺序通过截图进行说明。
主要包括聊天界面和收件箱

包括兑换码、添加群以及游戏偏好设置。

涵盖了航行日志、排行榜数据、每日任务、成就以及船员图鉴收集。

战斗界面:

需要特别留意的是,战时能力房间仅会显示房间图标,你可在房间的左上角看到该图标的标识。
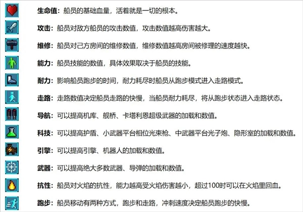
船员属性介绍
在像素星舰的船员档案里,你能查看船员的各项属性,这些属性对应着船员不同的能力数值。要是把船员安排到健身房或学院接受训练,就能提升他们的属性值。下图中显示的绿色数字,就是通过训练所获得的增长数值。
不同能力会给房间带来不同效果,该训练哪个属性?该指示船员去修复还是进攻?该设置什么样的AI指令?船员匹配哪个房间才更合适,这些都是需要你深入研究的问题!

属性介绍:

船员装备:
你可以为船员穿上装备,装备可极大增强船员的属性。
装备分为头盔、护甲、饰品、腿甲和武器这几类,现在差不多所有船员都只能穿戴两件装备,而且每个船员能装备的位置是不一样的呢。
只有船长能够穿戴全部5件装备,并且也只有船长才可以装备宠物。
你可以通过材料合成或购买获得装备。

游戏亮点
【精彩纷呈的特殊事件】这里有超百种不同类型的随机性突发事件,无论是丰厚的奖励,还是具有威胁性的灾害,都有可能突然降临。
【多元科技发展路径】提供3种及以上差异化的科技演进方向,每条路径均具备鲜明独特的风格特质,且能为发展带来强劲的支撑作用。
【舰船类型丰富多样】无论是具备强大火力的战列舰,还是用于外交场合的使节船,亦或是作为整个帝国象征的巨型泰坦星舰,都各有其独特的特色与能力。
【独特的像素画风】别具一格的像素风格赋予游戏浓郁的怀旧质感,而其核心的游玩体验却依旧充满令人沉浸的魅力。
更新内容
v0.999.6:
UpdateChangeLogv0.999版本平衡调整与稳定性修复。所有更新详情请查看博客文章。
v0.999.5:
UpdateChangeLog v0.999版本的平衡调整与稳定性修复。若想了解所有更新内容,可查看该博客的发布信息。

疯玩传世安卓版
好答题2
恐惧的迷宫
茄子安卓版
逆时针轮回
畅玩传奇





造梦西游之黎尤浩劫篇唐三藏通关攻略
造梦西游之黎尤浩劫篇灵宠大全
未定事件簿新春活动有哪些
造梦西游之黎尤浩劫篇怎么玩
斗破苍穹手游摘星老鬼怎么样
永劫无间方诺攻略
斗破苍穹手游紫妍怎么样
方舟生存进化棘背龙吃什么驯服
吉星派对局内任务怎么完成
未定事件簿故城长燃的薪火怎么玩
绝区零2.6版本内容介绍
潮汐守望者武圣关羽怎么样
全民祖玛公测时间什么时候
凡人灵境游公测时间介绍
火影忍者新春主题活动有哪些
第五人格春节主题1V4限时玩法介绍
百战群英手游征战四方怎么玩
星绘友晴天编辑器怎么用